Facebook Instagram Linkedin X Youtube
  • Blog
  • Toko
  • Istilah Teknologi
  • Kamus AI
  • Literasi
  • Konsultasi
  • Kontak
Cari di Website
Rifqi Mulyawan Rifqi Mulyawan Rifqi Mulyawan
  • Blog
  • Toko
  • Istilah Teknologi
  • Kamus AI
  • Literasi
  • Konsultasi
  • Kontak

Kamus AI

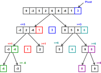
Naive Bayes

Reconstruction Entropy

Quicksort Algorithm

Sequential Covering Rule Building

Contrastive Divergence

High-Dimensional Statistics

Predictor Variable

Vanishing Gradient Problem

Spectral Clustering

Gambar White Noise Statistics

White Noise (Statistics)

Null Hypothesis

Geometric Mean

Binary Variable

Joint Distribution

Neural Network

Deductive classifier

1...456...23Halaman 5 dari 23

Sukai Laman

Laman Facebook

Terminologi Populer

  • Odds (Probability)
  • Rule Based System
  • Machine Learning
  • ReLu
  • Vanishing Gradient Problem
  • Probability
  • Gambar Softmax Layer
    Softmax Function

Literasi Populer

  • Gambar Kamus Akronim Istilah Jargon Dan Terminologi Teknologi Data Management Atau Manajemen Data
    Credentials
  • Gambar Kamus Akronim Istilah Jargon Dan Terminologi Teknologi Privacy Dan Compliance Atau Privasi Dan Kepatuhan
    Compile
  • Gambar Kamus Akronim Istilah Jargon Dan Terminologi Teknologi Risk Management Atau Manajemen Resiko
    Log Out
  • Gambar Kamus Akronim Istilah Jargon Dan Terminologi Teknologi Cybersecurity Atau Keamanan Siber
    User Identification (User ID)
  • Gambar Kamus Akronim Istilah Jargon Dan Terminologi Teknologi Internet Atau Dalam Jaringan
    Referrer
  • Gambar Kamus Akronim Istilah Jargon Dan Terminologi Teknologi IT Business Alignment Atau Keselarasan Bisnis TI
    Obsolete
  • Gambar Kamus Akronim Istilah Jargon Dan Terminologi Teknologi Cybersecurity Atau Keamanan Siber
    Availability

Harus Dibaca!

  • Gambar Pengertian Yandex Apa Itu Yandex N.V Tujuan Dan Fungsi Jenis Serta Macam Layanan Cara SEO Dan Perbedannya Dengan Google Search Engine
    Mengenal Pengertian Yandex: Apa itu Yandex N.V.? Tujuan dan Fungsi, Jenis serta Macam Layanan, Cara SEO dan Perbedaannya dengan Google Search Engine!
  • Gambar Cover Download Quran In Word Versi Terbaru Microsoft Office Windows 2020 2019 2016 2013 2010 2007 Plugin Full Gratis
    Quran in Word Versi Terbaru: 3.2.3 Microsoft Office Windows Plugin, Full 2025 Gratis Download!
  • Gambar Cover Software Download WinRAR Final Versi Terbaru Offline Installer Full Gratis Untuk Windows Linux MacOS Dan Android
    WinRAR Final Versi Terbaru: 7.11 (2025) Offline Installer, Full Gratis untuk Windows, Linux, MacOS, dan Android Download!

Jaringan Kami

  • Invitee Site
  • Nadia Aisyah
  • RM Digital
  • URLSiteWeb

Menu Lainnya

  • Buletin
  • Cek Harga Website
  • Umpan Web (RSS Feed)

Berlangganan

Dapatkan pembaruan terbaru situs Kami dengan memasukkan e-mail kalian di bawah.

© 2026, oleh Rifqi Mulyawan Digital. Hak Cipta Dilindungi.

Ikuti Kami di seluruh web

Facebook
Instagram
Linkedin
X
Youtube
rifqimulyawan.com menggunakan cookies untuk meningkatkan kebergunaan pengguna. Lanjutkan Kebijakan Privasi
Cookie

Ikhtisar Privasi

Situs web rifqimulyawan.com menggunakan cookie untuk meningkatkan pengalaman Anda saat Anda menavigasi melalui situs web. Di luar cookie ini, cookie yang dikategorikan sebagai sesuatu yang perlu disimpan di browser Anda karena sangat penting untuk fungsi dasar website. Kami juga menggunakan cookie pihak ke-3 (tiga) yang membantu Kami menganalisis dan memahami bagaimana Anda menggunakan situs web ini. Cookies ini akan disimpan di browser Anda hanya dengan persetujuan Anda. Anda juga memiliki opsi untuk menyisih dari cookie ini. Tetapi memilih keluar dari beberapa cookie ini mungkin berpengaruh pada pengalaman browsing Anda.
Diperlukan
Always Enabled
Cookie yang diperlukan sangat penting agar situs web ini dapat berfungsi dengan baik. Kategori ini hanya mencakup cookie yang menjamin hal-hal terkait fungsionalitas basis, dasar dan fitur keamanan situs web. Perlu kalian ketahui bahwa ini sama sekali tidak menyimpan informasi pribadi apa pun.
Tidak Diperlukan
Cookie apa pun yang mungkin tidak terlalu diperlukan agar situs web ini dapat berfungsi dan digunakan secara khusus untuk mengumpulkan data pribadi pengguna atau audiens melalui analitik, iklan, konten tersemat lainnya disebut sebagai cookie yang tidak diperlukan. Sebagai pemilik situs web ini, Kami wajib untuk meminta dan mendapatkan persetujuan pengguna sebelum menjalankannya di situs web Anda.
SAVE & ACCEPT

Aksesibilitas

Mode Aksesibilitas

Mode Epilipsi Aman
Meredam warna dan menghilangkan kedipan
Mode ini memungkinkan pengguna dengan masalah epilepsi untuk menggunakan situs web secara aman dengan menghilangkan risiko kejang akibat animasi yang berkedip atau berkedip dan kombinasi warna yang berisiko.
Mode Gangguan Penglihatan
Meningkatkan tampilan visual website
Mode ini menyesuaikan website Kami untuk kenyamanan pengguna tunanetra seperti Degrading Eyesight, Tunnel Vision, Cataract, Glaucoma, dan lainnya.
Mode Disabilitas Kognitif
Membantu untuk lebih fokus pada konten spesifik
Mode ini menyediakan opsi bantuan yang berbeda untuk membantu pengguna dengan gangguan kognitif seperti Disleksia, Autisme, CVA, dan lainnya untuk lebih mudah berfokus pada elemen penting situs web.
Mode ADHD Bersahabat
Mengurangi ganguan dan meningkatkan fokus
Mode ini membantu pengguna dengan ADHD dan gangguan Perkembangan Saraf untuk membaca, menelusuri serta fokus pada elemen situs web utama dengan lebih mudah sekaligus mengurangi gangguan secara signifikan.
Kompatibilitas Pembaca Layar
Memungkinkan pengguna menggunakan situs Kami dengan pembaca layar Anda
Mode ini mengonfigurasi situs web agar kompatibel dengan pembaca layar seperti JAWS, NVDA, VoiceOver, dan TalkBack. Pembaca layar adalah perangkat lunak untuk pengguna tunanetra yang diinstal pada komputer dan smartphone, dan situs web harus kompatibel dengannya.

Pengalaman Keterbacaan

Penskalaan Konten
Bawaan
Pembesar Teks
Font Pembaca
Ramah Dyslexia
Sorot Judul
Sorot Link
Ukuran Font
Bawaan
Tinggi Baris
Bawaan
Spasi Huruf
Bawaan
Rata Kiri
Rata Tengah
Rata Kanan

Pengalaman Visual Menyenangkan

Kontras Gelap
Kontras Terang
Monokrom
Kontras Tinggi
Saturasi Tinggi
Saturasi Rendah
Sesuaikan Warna Teks
Sesuaikan Warna Judul
Sesuaikan Warna Latar Belakang

Kemudahan Orientasi

Bisukan Audio
Sembunyikan Gambar
Papan Ketik Virtual
Panduan Membaca
Diamkan Animasi
Mask Pembaca
Sorot Hover
Sorot Fokus
Kursor Hitam Besar
Kursor Putih Besar
Kunci Navigasi

Accessibility Statement

  • rifqimulyawan.com
  • 24 April 2026

Compliance status

We firmly believe that the internet should be available and accessible to anyone, and are committed to providing a website that is accessible to the widest possible audience, regardless of circumstance and ability.

To fulfill this, we aim to adhere as strictly as possible to the World Wide Web Consortium’s (W3C) Web Content Accessibility Guidelines 2.1 (WCAG 2.1) at the AA level. These guidelines explain how to make web content accessible to people with a wide array of disabilities. Complying with those guidelines helps us ensure that the website is accessible to all people: blind people, people with motor impairments, visual impairment, cognitive disabilities, and more.

This website utilizes various technologies that are meant to make it as accessible as possible at all times. We utilize an accessibility interface that allows persons with specific disabilities to adjust the website’s UI (user interface) and design it to their personal needs.

Additionally, the website utilizes an AI-based application that runs in the background and optimizes its accessibility level constantly. This application remediates the website’s HTML, adapts Its functionality and behavior for screen-readers used by the blind users, and for keyboard functions used by individuals with motor impairments.

If you’ve found a malfunction or have ideas for improvement, we’ll be happy to hear from you. You can reach out to the website’s operators by using the following email

Screen-reader and keyboard navigation

Our website implements the ARIA attributes (Accessible Rich Internet Applications) technique, alongside various different behavioral changes, to ensure blind users visiting with screen-readers are able to read, comprehend, and enjoy the website’s functions. As soon as a user with a screen-reader enters your site, they immediately receive a prompt to enter the Screen-Reader Profile so they can browse and operate your site effectively. Here’s how our website covers some of the most important screen-reader requirements, alongside console screenshots of code examples:

  1. Screen-reader optimization: we run a background process that learns the website’s components from top to bottom, to ensure ongoing compliance even when updating the website. In this process, we provide screen-readers with meaningful data using the ARIA set of attributes. For example, we provide accurate form labels; descriptions for actionable icons (social media icons, search icons, cart icons, etc.); validation guidance for form inputs; element roles such as buttons, menus, modal dialogues (popups), and others. Additionally, the background process scans all of the website’s images and provides an accurate and meaningful image-object-recognition-based description as an ALT (alternate text) tag for images that are not described. It will also extract texts that are embedded within the image, using an OCR (optical character recognition) technology. To turn on screen-reader adjustments at any time, users need only to press the Alt+1 keyboard combination. Screen-reader users also get automatic announcements to turn the Screen-reader mode on as soon as they enter the website.

    These adjustments are compatible with all popular screen readers, including JAWS and NVDA.

  2. Keyboard navigation optimization: The background process also adjusts the website’s HTML, and adds various behaviors using JavaScript code to make the website operable by the keyboard. This includes the ability to navigate the website using the Tab and Shift+Tab keys, operate dropdowns with the arrow keys, close them with Esc, trigger buttons and links using the Enter key, navigate between radio and checkbox elements using the arrow keys, and fill them in with the Spacebar or Enter key.Additionally, keyboard users will find quick-navigation and content-skip menus, available at any time by clicking Alt+1, or as the first elements of the site while navigating with the keyboard. The background process also handles triggered popups by moving the keyboard focus towards them as soon as they appear, and not allow the focus drift outside of it.

    Users can also use shortcuts such as “M” (menus), “H” (headings), “F” (forms), “B” (buttons), and “G” (graphics) to jump to specific elements.

Disability profiles supported in our website

  • Epilepsy Safe Mode: this profile enables people with epilepsy to use the website safely by eliminating the risk of seizures that result from flashing or blinking animations and risky color combinations.
  • Visually Impaired Mode: this mode adjusts the website for the convenience of users with visual impairments such as Degrading Eyesight, Tunnel Vision, Cataract, Glaucoma, and others.
  • Cognitive Disability Mode: this mode provides different assistive options to help users with cognitive impairments such as Dyslexia, Autism, CVA, and others, to focus on the essential elements of the website more easily.
  • ADHD Friendly Mode: this mode helps users with ADHD and Neurodevelopmental disorders to read, browse, and focus on the main website elements more easily while significantly reducing distractions.
  • Screen-readers Compatibility: this mode configures the website to be compatible with screen-readers such as JAWS, NVDA, VoiceOver, and TalkBack. A screen-reader is software for blind users that is installed on a computer and smartphone, and websites must be compatible with it.
  • Keyboard Navigation Profile (Motor-Impaired): this profile enables motor-impaired persons to operate the website using the keyboard Tab, Shift+Tab, and the Enter keys. Users can also use shortcuts such as “M” (menus), “H” (headings), “F” (forms), “B” (buttons), and “G” (graphics) to jump to specific elements.

Additional UI, design, and readability adjustments

  1. Font adjustments – users, can increase and decrease its size, change its family (type), adjust the spacing, alignment, line height, and more.
  2. Color adjustments – users can select various color contrast profiles such as light, dark, inverted, and monochrome. Additionally, users can swap color schemes of titles, texts, and backgrounds, with over 7 different coloring options.
  3. Animations – epileptic users can stop all running animations with the click of a button. Animations controlled by the interface include videos, GIFs, and CSS flashing transitions.
  4. Content highlighting – users can choose to emphasize important elements such as links and titles. They can also choose to highlight focused or hovered elements only.
  5. Audio muting – users with hearing devices may experience headaches or other issues due to automatic audio playing. This option lets users mute the entire website instantly.
  6. Cognitive disorders – we utilize a search engine that is linked to Wikipedia and Wiktionary, allowing people with cognitive disorders to decipher meanings of phrases, initials, slang, and others.
  7. Additional functions – we provide users the option to change cursor color and size, use a printing mode, enable a virtual keyboard, and many other functions.

Browser and assistive technology compatibility

We aim to support the widest array of browsers and assistive technologies as possible, so our users can choose the best fitting tools for them, with as few limitations as possible. Therefore, we have worked very hard to be able to support all major systems that comprise over 95% of the user market share including Google Chrome, Mozilla Firefox, Apple Safari, Opera and Microsoft Edge, JAWS and NVDA (screen readers), both for Windows and for MAC users.

Notes, comments, and feedback

Despite our very best efforts to allow anybody to adjust the website to their needs, there may still be pages or sections that are not fully accessible, are in the process of becoming accessible, or are lacking an adequate technological solution to make them accessible. Still, we are continually improving our accessibility, adding, updating and improving its options and features, and developing and adopting new technologies. All this is meant to reach the optimal level of accessibility, following technological advancements. For any assistance, please reach out to